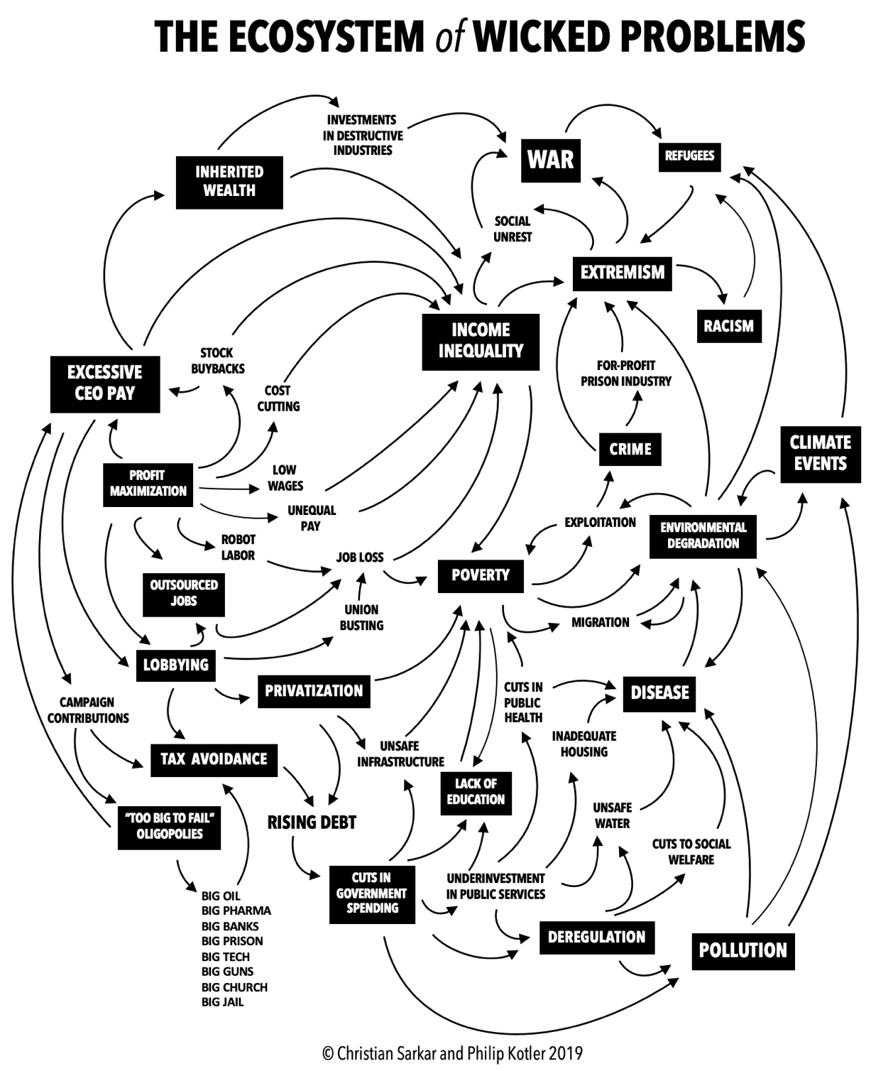
As humanity faces a growing number of existential challenges, we find that governments and institutions are not doing their jobs – they are failing us precisely at the moment we need them most. The apocalypse has many horsemen: social unrest, inequality, environmental collapse, species extinction, pandemics, trade wars, and yes, old-fashioned war. Even the tired wars of ideology have returned.

Let’s start with an observation: We don’t know how to collaborate.
Is this true?
We aren’t taught to collaborate. Our careers are based on competition, not cooperation. Sometimes our collaborative efforts extend to including our children and relatives in the family business. It’s called nepotism.
Just think back to that cross-functional meeting you had where individuals from different divisions, different countries, were brought together by a critical initiative to solve a company-wide problem.
Drucker Forum 2019
Did it work?
Change initiatives fail more often than they succeed, and there is information on how and why that happens. Also what works.
Why do people reject good ideas? Most businesses and many individuals don’t have the mindset required to interact openly and with integrity in the larger ecosystem. Here are 5 common collaboration barriers:
- Not Invented Here: the deadly disease that has destroyed so many industry incumbents
- Hoarding: cultural inability to share knowledge (both in and outside the company)
- Findability: difficulty finding the right expert or partner
- Inability to Collaborate: individual performance is rewarded, team performance – not so much!
- Trust Issues: fear-based culture doesn’t encourage open behaviors
So how can we expect businesses, governments, non-profits, and citizens to together to solve today’s wicked problems, when we can’t even solve a business problem?
Many years ago I found myself at a party in Kolkata, listening to one of the wealthiest people in India talk about how bored he was – he had done and seen everything.
“There is nothing left for me to do,” he complained.
I blurted out “Why don’t you teach poor people how to make money?”
I pointed to a poor woman walking by on the street with a baby in her arms. “See her? Why not teach her to be rich like you?”
I was never invited back to those parties.
The point is, it’s always “Me first.” Our egos won’t let go of our stories, our narratives.
Where have we heard refrain before? America First. England First.
In their book, Leading from the Emerging Future: From Ego-System to Eco-System Economics, Otto Scharmer and Katrin Kaufer tell us that responding for the emerging future requires us to suspend our judgements, redirect our attention, let go of the past, lean into the future that wants to emerge through us, and let it come.
We learn that “the ability to shift from reacting against the past to leaning into and presencing an emerging future is probably the single most important leadership capability today.”
Easy.
To fix this broken world, Scharmer and Kaufer point out three symptoms in the “landscape of pathologies” – three divides: ecological, social, spiritual-cultural. Our institutions work on trying to solve problems in a fragmented way – one symptom at a time. It’s not working.
Everybody, like the rich guy on the balcony in Calcutta, is in their own bubble.
So how do we go from ego-systems to eco-systems?
By building platforms of purpose.

It turns out the only time people mobilize is when there’s a threat to their way of life. Existential threats, like war, or 9/11. Or “New Coke.”
The world’s gone mad.
What are we going to do to make it sane again?
We must architect platforms to create public value, and save the world in the process.
Ask: is my company healing or hurting the world?
About the Author:
Christian Sarkar is an artist, entrepreneur, and consultant. He is the founder of Double Loop Marketing LLC, a marketing consultancy, and Ecosystematic, an ecosystem mapping tool. He’s also the co-author of Brand Activism: From Purpose to Action, a book written with Philip Kotler, the “father of modern marketing.
This article is one in the Drucker Forum “shape the debate” series relating to the 11th Global Peter Drucker Forum, under the theme “The Power of Ecosystems”, taking place on November 21-22, 2019 in Vienna, Austria #GPDF19 #ecosystems

The scaffolding from communication to cooperation to collaboration to co-creation is a difficult climb, and represent a new challenge for individuals, organizations and ecosystems alike! And new ways of thinking set the stage for this big shift.
Excellent
Joseph – the key to ecosystem success is co-ownership – stakeholders are not bystanders, but actually engaged in solving problems at the local level. Large organizations are disqualified by default – because they cannot let go of the “command and control” model. As we saw with Haier, the micro-enterprise is the future – as is micro-governance. We’re also going to see “hybrid business models” (https://christiansarkar.com/2013/10/hybrid-business-models-the-que/) and new forms of “integrated development.” (https://christiansarkar.com/2011/09/the-promise-of-integrated-deve/)
Let’s chat soon!
Ecosystem is complicated thing!
I found this is an informative and interesting post so i think it is very useful and knowledgeable blog
What an amazing page this has been.
An exceptionally superb blog entry. I’m appreciative of your blog entry.
Appreciation for the unfathomable post you posted. I like how you depict the momentous substance. The focuses you raise are attested and sensible.
now. I’m what’s more enchanted by the amazing subtleties that you have on this site. I found this blog commonly more enlightening than the others I’ve analyzed as of
Great job on your blog post! The content was well-organized and easy to follow. I appreciated the practical tips and advice you provided.